Loftnetskerfi (coax) pælingar

Skjámynd

Höfundur
Perks
Fiktari
Póstar: 84
Skráði sig: Mið 01. Maí 2013 11:41
Reputation: 6
Staða: Ótengdur

Loftnetskerfi (coax) pælingar

Pósturaf Perks » Fim 18. Ágú 2016 12:37

Sælir / Sælar

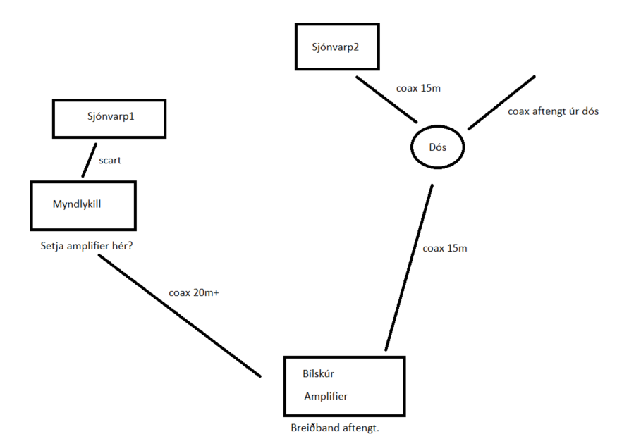
Er einhver snillingur hér um loftnetskaplamerkisdreifingu í húsum.
Í sjónvarpi 2 fæ ég svo óskýra mynd (lélegt merki væntanlega) en það virkaði fínt með breiðbandinu.
Breiðbandið var tekið inn í bílskúr og þar er magnari á loftnetssnúrukerfið. Aftengdi breiðbandsinput og tengdi kapal frá myndlykli inn á magnara (amplifier). Aftengdi ónotaðar lagnir úr deilidós.


Það sem ég er að pæla:
Er enginn kraftur á amino outputinu eða ætli lagnir séu slakar.
Hefur einhver áhrif að hafa bara 1 af 2 out tengingum á magnara tengt? (Það eru 1 in og 2 out á amplifier)
Er betra að færa magnara í sjónvarpsherbergið til að hafa nær source merki, eða bæta öðrum við?
Er þetta allt í ruglinu og fjarlægja coax og setja cat5 í staðinn? ókostur: kostar leigu á auka myndlykli og leiðinlega vinnu fyrir mig.
[img]
Setberg.PNG
[/img]


Eins og alltaf eru allar hugmyndir/hjálp vel þegin og í versta falli þá fékk ég að skrifa " loftnetskaplamerkisdreifingu" 2svar :)
Viðhengi
Setberg.PNG
Setberg.PNG (45.93 KiB) Skoðað 2342 sinnum


600w corsair CX600 V2 | ASRock 990FX Extreme4 | AM3+ Piledriver X8 FX-8350 | Scythe Ninja 3 | Gigabyte R9 390| 2 TB Seagate HDD | 120 GB Samsung Evo SSD | 2x 4GB 1600Mhz Corsair Ven + 2x 8GB Mushkin |


Hizzman
Geek
Póstar: 884
Skráði sig: Fös 22. Apr 2016 18:48
Reputation: 157
Staða: Ótengdur

Re: Loftnetskerfi (coax) pælingar

Pósturaf Hizzman » Fim 18. Ágú 2016 12:46

1. myndlykill er sennilega ekki nógu sterkur til að fæða kóaxkerfi eða 50m kóax

2. magnari á alltaf að vera sem næst upptökum merkis

tveir útgangar á magnara eiga ekki að hafa áhrif hvor á annan.

þú ættir að prófa að færa magnaran ef það er ekki mikið mál



Skjámynd

Höfundur
Perks
Fiktari
Póstar: 84
Skráði sig: Mið 01. Maí 2013 11:41
Reputation: 6
Staða: Ótengdur

Re: Loftnetskerfi (coax) pælingar

Pósturaf Perks » Fim 18. Ágú 2016 12:50

Takk fyrir svarið prufa að færa kvikyndið. Hlít að fá allavega lambalæri á sunnudag fyrir viðleitni hjá þeim :)

þetta eru áætlaðar vegalengdir - ish, raðhús á 2 hæðum og liggur út í skúrinn.


600w corsair CX600 V2 | ASRock 990FX Extreme4 | AM3+ Piledriver X8 FX-8350 | Scythe Ninja 3 | Gigabyte R9 390| 2 TB Seagate HDD | 120 GB Samsung Evo SSD | 2x 4GB 1600Mhz Corsair Ven + 2x 8GB Mushkin |

Skjámynd

DJOli
Vaktari
Póstar: 2179
Skráði sig: Fim 24. Jún 2010 01:58
Reputation: 198
Staðsetning: Heima
Staða: Ótengdur

Re: Loftnetskerfi (coax) pælingar

Pósturaf DJOli » Fim 18. Ágú 2016 13:02

Vertu viss um að vera með góðan coax kapal, yfirmaðurinn mælir með 75Ω (ohm) coax kapli þar sem hann er breiðari en þeir sem eru með lægra viðnám, og drífur því betur með minna tapi (signal loss).

Það gæti verið sniðugt að googla hvernig á að setja endatengi á kaplana ef þú kannt það ekki nú þegar, og ganga úr skugga um að allt sé í góðu.


i7-11700KF|64gb(2x32gb) ddr4|RTX 4060Ti-16gb|2tb Samsung 990 Evo Plus nvme m.2|1tb Samsung 990 Evo nvme m.2|Corsair HX1200

Skjámynd

Höfundur
Perks
Fiktari
Póstar: 84
Skráði sig: Mið 01. Maí 2013 11:41
Reputation: 6
Staða: Ótengdur

Re: Loftnetskerfi (coax) pælingar

Pósturaf Perks » Fim 18. Ágú 2016 14:10

DJOli skrifaði:Vertu viss um að vera með góðan coax kapal, yfirmaðurinn mælir með 75Ω (ohm) coax kapli þar sem hann er breiðari en þeir sem eru með lægra viðnám, og drífur því betur með minna tapi (signal loss).

Það gæti verið sniðugt að googla hvernig á að setja endatengi á kaplana ef þú kannt það ekki nú þegar, og ganga úr skugga um að allt sé í góðu.


Takk fyrir innleggið.
Þetta eru allt lagnir sem voru fyrir þannig vonandi var gengið frá þessu almennilega á sýnum tíma. Eina sem ég hef bætt við er að setja millistykki á aminolykilinn svo hægt sé að tengja endann (kemur fín mynd beint í sjónvarpið). En kemur í ljós hvað gerist þegar ég færi amplifierinn. Annars eins og Hizzman bendir á þá gæti outputpower á amino verið of lítið fyrir langa lagnaleið.

En vitið þið hvort það sé hægt/rétt/mögulegt að hafa 2 magnara, þeas ef ég bæti bara öðrum hjá myndlyklinum?

smá bónus fyrir orðið amplifier á google, var búinn að gleyma þessari hljómsveit:
https://www.youtube.com/watch?v=K7TMxj9-gbE


600w corsair CX600 V2 | ASRock 990FX Extreme4 | AM3+ Piledriver X8 FX-8350 | Scythe Ninja 3 | Gigabyte R9 390| 2 TB Seagate HDD | 120 GB Samsung Evo SSD | 2x 4GB 1600Mhz Corsair Ven + 2x 8GB Mushkin |


Tbot
/dev/null
Póstar: 1476
Skráði sig: Þri 01. Nóv 2011 13:42
Reputation: 304
Staðsetning: Rvk
Staða: Ótengdur

Re: Loftnetskerfi (coax) pælingar

Pósturaf Tbot » Fim 18. Ágú 2016 14:33

50 ohm eru oftust notuð sendamegin í kerfum, ásamt því að gömlu netkerfin notuðu 50 ohm kapla

75 ohm eru móttökumegin, þ.e. loftnetskerfi (VHF, UHF, Sat)

Ein einföld regla með magnara er að hafa þá sem allra fremst í kerfum, því þeir magna suðið(truflanir) jafn mikið og merkið.



Skjámynd

russi
Geek
Póstar: 833
Skráði sig: Mán 02. Maí 2011 01:28
Reputation: 208
Staðsetning: Terran Empire
Staða: Ótengdur

Re: Loftnetskerfi (coax) pælingar

Pósturaf russi » Fim 18. Ágú 2016 16:28

Hvernig er frágangurinn á dósinni sem er á milli magnara og sjónvarps2? Sé þú skrifar/teiknar Coax aftengt úr dós, ertu búin að aftengja coax sem var í þeirra dós og fór áfram? Ef svo er verðuru að setja endaviðnám í dósina. Já eða skipta út dósinni í aðra sem er hugsuð sem endadós.

Þú átt líka annan möguleika, fyrst þú ert að nota þetta sem Analog í gegnum coax, það er að fá Modulator fyrir aftan afruglaran, hann myndi redda þessu mjög líklega, modulatorinn í Amino er örugglega ekkert sérstaklega góður.

Samt eru vegalendir hjá þér ekki það langar.

Hér er aftur á móti spurningar fyrir þig til að hjálpa okkur að aðstoða þig við að leysa vandan.
Hvar fær afruglari merki? Er það í gegnum loftnet(coax), ljós, dsl?
Ef afruglari er að fá merki í gegnum loftnet, ertu þá ekki að senda merkið frá honum á sér coax-kapli?
Hefuru prófað að sleppa því að tengja þetta í gegnum magnaran?
Hvaða tíðnisvið er magnarinn að magna, er hann að taka 5Mhz - 862Mhz, sleppir hann einhverjum tíðnum þar á milli? (fínt að fá týpu og model number svo hægt sé að skoða DataSheet um hann), er hugsanlegur tiðnifilter á kerfinu? (svartir hólkar oftast sem tengjat á kerfið)
Hefuru prófað að stilla afruglaran til að senda frá sér á annari rás(tíðni) en þeirri sem default er, geri ráð fyrir því að það sé Ch33 eða Ch36.




Arnarr
Vélbúnaðarníðingur
Póstar: 367
Skráði sig: Þri 12. Okt 2004 21:28
Reputation: 1
Staða: Ótengdur

Re: Loftnetskerfi (coax) pælingar

Pósturaf Arnarr » Fim 18. Ágú 2016 17:23

DJOli skrifaði:Vertu viss um að vera með góðan coax kapal, yfirmaðurinn mælir með 75Ω (ohm) coax kapli þar sem hann er breiðari en þeir sem eru með lægra viðnám, og drífur því betur með minna tapi (signal loss).

Það gæti verið sniðugt að googla hvernig á að setja endatengi á kaplana ef þú kannt það ekki nú þegar, og ganga úr skugga um að allt sé í góðu.


Tbot skrifaði:50 ohm eru oftust notuð sendamegin í kerfum, ásamt því að gömlu netkerfin notuðu 50 ohm kapla

75 ohm eru móttökumegin, þ.e. loftnetskerfi (VHF, UHF, Sat)

Ein einföld regla með magnara er að hafa þá sem allra fremst í kerfum, því þeir magna suðið(truflanir) jafn mikið og merkið.



Mynd



Skjámynd

jonsig
Skjákortaníðingur
Póstar: 5106
Skráði sig: Sun 06. Jan 2008 22:28
Reputation: 930
Staðsetning: Reykjavík
Staða: Ótengdur

Re: Loftnetskerfi (coax) pælingar

Pósturaf jonsig » Fim 18. Ágú 2016 18:15

Var að hugsa það sama
Síðast breytt af jonsig á Fim 18. Ágú 2016 19:44, breytt samtals 1 sinni.



Skjámynd

jonsig
Skjákortaníðingur
Póstar: 5106
Skráði sig: Sun 06. Jan 2008 22:28
Reputation: 930
Staðsetning: Reykjavík
Staða: Ótengdur

Re: Loftnetskerfi (coax) pælingar

Pósturaf jonsig » Fim 18. Ágú 2016 18:21

Léleg mynd getur líka verið of sterkt merki þú þarft að hafa merkið kringum 70dBµV ! (leyst með deyfi eða annari tegund tengils með deyfingu).
Coaxinn sem þú ert að nota er 75ohm en ekki þeim skilningi sem flestir halda.
Þarft að hafa í huga að endatenglar þurfa að hafa terminator.

Oft er þetta bara smotterí eins og léleg tenging, skerming liggur utaní kjarnanum osvfr , brot á kaplinum einnig (hefur áhrif á rýmdareiginleika coaxins).

Best væri fyrir þig að komast í "sjónvarpsmælir" hann gefur þér upp styrkinn á merkinu á tenglinum og S/N ratio. Og hvað magnarann varðar er best að hafa hann næst "uppsprettu" svo hann sé ekki að magna líka hitasuð og annað óæskilegt.




Hizzman
Geek
Póstar: 884
Skráði sig: Fös 22. Apr 2016 18:48
Reputation: 157
Staða: Ótengdur

Re: Loftnetskerfi (coax) pælingar

Pósturaf Hizzman » Fim 18. Ágú 2016 19:30

russi skrifaði:Hvernig er frágangurinn á dósinni sem er á milli magnara og sjónvarps2? Sé þú skrifar/teiknar Coax aftengt úr dós, ertu búin að aftengja coax sem var í þeirra dós og fór áfram? Ef svo er verðuru að setja endaviðnám í dósina. Já eða skipta út dósinni í aðra sem er hugsuð sem endadós.

Þú átt líka annan möguleika, fyrst þú ert að nota þetta sem Analog í gegnum coax, það er að fá Modulator fyrir aftan afruglaran, hann myndi redda þessu mjög líklega, modulatorinn í Amino er örugglega ekkert sérstaklega góður.

Samt eru vegalendir hjá þér ekki það langar.

Hér er aftur á móti spurningar fyrir þig til að hjálpa okkur að aðstoða þig við að leysa vandan.
Hvar fær afruglari merki? Er það í gegnum loftnet(coax), ljós, dsl?
Ef afruglari er að fá merki í gegnum loftnet, ertu þá ekki að senda merkið frá honum á sér coax-kapli?
Hefuru prófað að sleppa því að tengja þetta í gegnum magnaran?
Hvaða tíðnisvið er magnarinn að magna, er hann að taka 5Mhz - 862Mhz, sleppir hann einhverjum tíðnum þar á milli? (fínt að fá týpu og model number svo hægt sé að skoða DataSheet um hann), er hugsanlegur tiðnifilter á kerfinu? (svartir hólkar oftast sem tengjat á kerfið)
Hefuru prófað að stilla afruglaran til að senda frá sér á annari rás(tíðni) en þeirri sem default er, geri ráð fyrir því að það sé Ch33 eða Ch36.


hvernig eru klóakklagnir? spurning um að taka þær í leiðinni, fyrst þú ert farinn á stað



Skjámynd

russi
Geek
Póstar: 833
Skráði sig: Mán 02. Maí 2011 01:28
Reputation: 208
Staðsetning: Terran Empire
Staða: Ótengdur

Re: Loftnetskerfi (coax) pælingar

Pósturaf russi » Fim 18. Ágú 2016 21:49

Hizzman skrifaði:hvernig eru klóakklagnir? spurning um að taka þær í leiðinni, fyrst þú ert farinn á stað



Hann spáir þeim þegar allt fer lykta eða þegar rotta skríður uppúr klósetinu



Skjámynd

loner
Nörd
Póstar: 144
Skráði sig: Sun 25. Jan 2009 12:50
Reputation: -1
Staða: Ótengdur

Re: Loftnetskerfi (coax) pælingar

Pósturaf loner » Fim 18. Ágú 2016 22:38

Ég myndi ath. hvort kóaxinn stemmi saman 50 óm og 75 óm passa ekki saman, 50 óm í dós 75 óm úr dós eða tengja saman kapla sem eru með mismunandi (samviðnám)

30. metrar frá magnara í sjónvarp er ansi langt og ef dósin er ekki skermuð þá getur hún tapað miklu merki
þ.e.a.s. ber kjarni virkar sem loftnet getur sent og tekið á móti merki.

þegar talað er um óm í köplum, þá er verið að tala um samviðnám en ekki raunviðnám, þar sem merkið er riðstraumur, en ekki hvort leiði betur.
Ef þú ert með 75 óm loftnet sem öll UHF loftnet eru að mig minnir þá notar þú 75 óm kapal í næsta tæki, svo frá því tæki ef það hefur magnara,
þá ættu að vera upplýsingar aftan á tækinu eða í bæklingnum um hvaða kapal framleiðandi mælir með, en 75 óm er algengast í dag, en þar skipti máli á hvaða tíðni kapallinn er ætlaður.

Alltaf er best að hafa magnara sem næst upptökum merkis, eins er það rétt sem fram hefur komið að ofan að of sterkt merki er léglegt merki.

Best þykir mér ef ég skeyti saman köplum að lóða saman kjarnann, teipa vel yfir tengja skermana saman með álpappír, teipa og setja styrkingu á milli kapla,
með því verður minna viðnám heldur en að nota þar til gerð tengi,
einnig að ganga frá kapal enda, fletta skerminum aftur, teipa um plastið sem er utan um merginn
þ.e.a.s. um blá endann, skerminn til baka, hylja með álpappír og teipa.


Kannski var þetta rétt hjá þér allan tímann. !

Skjámynd

jonsig
Skjákortaníðingur
Póstar: 5106
Skráði sig: Sun 06. Jan 2008 22:28
Reputation: 930
Staðsetning: Reykjavík
Staða: Ótengdur

Re: Loftnetskerfi (coax) pælingar

Pósturaf jonsig » Fim 18. Ágú 2016 23:20

Impedansinn breytist við mjög lágar tíðnir þar sem raunviðnáið er mjög hátt í samanburði við rýmd og span kapalsins. Um leið og þú hefur nokkur khz og uppúr þá verður þetta einungis hlutfall milli rýmdar og reactans sem gefur impedansinn.
Svo það er furðulegt ef það er málið í svona litlu kerfi. Auk þess er stærðarmunur á 50ohm kapli og 75ohms